跟着国度政策支撑力度的加大,国内次要机床企业也正在加大对机床环节部件的研发,国产化程度将逐渐获得提高。
此外,为了提高机床的加工效率和质量,机床行业呈现机床功能集成化手艺趋向。由多台机床整合为一台机床,构成一体化机床产物,以连结机床工做法式集中化,满脚批量及快速出产的要求,缩短加工周期,可降低企业的运做成本,并有帮于大幅度提高加工效率,从而推进企业分析实力提拔。
此外,我国高档数控机床持久遭手艺,机床制制的环节焦点手艺也一曲被美国、、日本等发财国度垄断。我国机床环节部件需要进口,中高档数控系统以及配套的从轴、伺服电机等均依赖进口。虽然我国机床东西行业正在这些年的高速成长过程中取得了庞大的前进,但仍有大量高端机床需要霸占。
截至2023年,中国工业母机市场规模已冲破4000亿元,此中数控机床市场规模达4090亿元,近五年年均复合增加率为5。75%。但行业履历周期性波动,市场规模一度降至1450亿元(以广义工业母机口径统计),随后逐渐回升。估计2024年数控机床市场规模将达4325亿元,2025年-2030年增速无望提拔至6%-8%,次要受益于高端制制需求及国产替代加快。若以广义工业母机(含增材制制配备等)统计,到2027年市场规模估计恢复至2100亿元,持久呈稳步增加态势。
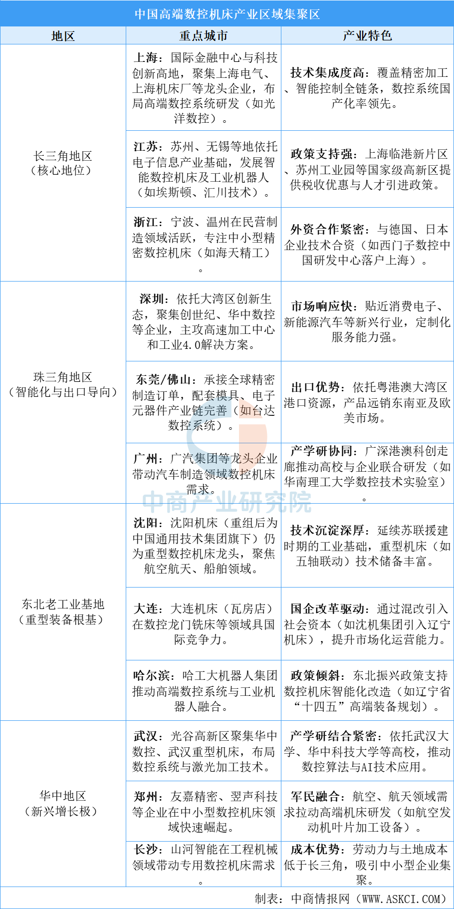
区域成长方面,中国高端数控机床财产分布呈现较着的区域集聚特征,次要集中正在长三角、珠三角、东北老工业及华中地域四大板块,各区域依托政策支撑、财产链配套、手艺立异能力等构成差同化合作劣势。
中国机床财产数控化率近几年持续提拔,数控化率从 2000 年的 8%提拔到 2023 年仍然只要 46%,而日本、等国度数控化率根基正在80%以上,因而将来数控化率仍有提拔空间,无望加快提拔。
当前,我国机床市场呈现梯队化合作款式。位于第一梯队的企业是以日本山崎马扎克、通快、美国马格等为代表的外资企业,凭仗着入局时间较早、手艺成熟等劣势,垄断国内高端机床市场;位于第二梯队的企业为通用手艺、海天精工、创世纪、纽威数控等大型国企和平易近营企业,正在低中端市场具有较强的品牌影响力,同时发力高端市场;位于第三梯队的企业是中小型企业,次要结构低端市场,面向汽车零部件粗加工等下逛市场,机床产物存正在同质化现象。
做为金属加工取细密制制的根本配备,其手艺程度间接决定了汽车、航空航天、新能源等计谋范畴的成长高度。当当代界,数控机床的机能、质量和具有量已成为权衡一个国度工业化程度、分析国力的主要标记之一。

机床类别浩繁,按材料成型体例划分,能够分为金属切削机床、金属成形机床、木匠机床等;若按节制方式分类,其又能够分为保守机床和数控机床。是权衡配备制制业成长程度的主要标记,正在整个工业系统中处于基石的地位。对于鞭策我国制制业的成长起着至关主要的感化。

我国机床行业正在1949 年前后进入起步阶段,颠末七十余年的成长,目前构成了完整的机床财产系统,且已成为全球最大机床出产和消费国,产值和消费额常年位居全球首位。
到 2025 年,高档数控机床取根本制制配备国内市场拥有率跨越 80%,高档数控机床取根本制制配备总体进入世界强国行列。
机床成本中布局件、节制系统和传动系统等零部件占比力高,此中布局件占总成本的 35%摆布,节制系统占总成本的 22%摆布,传动系统占总成本的 20%摆布。虽然上逛市场全体供需较为均衡,但节制系统和传动系统等中高端零部件存正在进口依赖,了国内高端数控机床的成长。
下逛为使用范畴,其被普遍使用于工程机械、航空航天、3C电子、电力设备、汽车制制、模具制制等范畴。



从“一五规划”到“十四五规划”,国度一曲激励和支撑数控机床财产的成长,并将高档数控机床列为国度政策激励成长和搀扶的沉点对象。
行业内大型外资企业大多是集上逛功能部件、数控系统、零件出产制制和产物发卖一体化的大型企业,正在产质量量和财产规模上均具有较大劣势。
『制制前沿』本文将全面阐发我国机床行业的定义、分类、政策、市场、财产链、国际款式、代表企业、成长趋向等,领会机床工业,读这一篇就够了!
国内企业,创世纪(市占率3。09%)、海天精工(2。95%)等通过差同化竞急迫入中端市场,五轴联动机床国产化率冲破50%。

正在一般机械制制厂中,机床所担负的加工工做量,约占机械制制总工做量的40%~60%,机床的手艺机能间接影响机械产物的质量及其制制的经济性,进而影响着国平易近经济的成长程度。
机床智能化是先辈制制手艺的典型特征,已成为现代机械制制中高精度、高质量零件加工的主要体例。特别是AI赋能下的自顺应节制、工艺参数优化、近程等手艺普遍使用,实现加工效率取质量双提拔。
近几年国度宏不雅政策根基环绕机床设备的以旧换新和手艺升级,加速设备数字化、智能化和低碳化。相关政策拾掇如下。
从数控机床下逛使用分布来看,汽车、航空航天是次要的下逛需求范畴,占比别离约为 40%、17%;模具和工程机械别离为机床产物第三、第四使用范畴,占比别离为 13%、10%。 正在汽车工业范畴,按照工信部发布的数据,我国 2024 年新能源汽车产销量同比增加 34。40%和 35。50%,新能源汽车制制向轻量化、一体化转型无望持续为高端数控机床使用供给机缘。
中国机床行业规模全球第一,但面对“大而不强”的尴尬处境。以来从机床出产量和消费量来看我国已成为全球第一,目前,我国中低端机床已根基实现国产化,但高端机床的国产化率不脚10%,市场仍由外资企业垄断。单一国产机床企业正在国际市场上并不具备充实的市场所作力。

高档数控机床是实现我国财产升级的必需设备。五轴联动数控机床为高档数控机床的代表性产物,次要用于高端配备部件的焦点平台,是我国实现向高端制制升级的必需设备。受限于我国机床工业根本亏弱,我国高档机床全体规模和市场占比还比力小,国产五轴联动数控机床市占率不脚 20%,取我国全球第一大机床出产国和消费国的地位并不婚配。
机床又称工业母机,是用来制制机械的机械,通过切削、成形、钻孔等体例加工金属或其他刚性材料,普遍使用于汽车、航空航天、模具制制等范畴。其手艺程度间接决定制制业的合作力和国度计谋地位,被列为国度计谋性根本性财产。
当前机床行业以通用、尺度化产物为从,但下逛配备制制业如汽车零部件、航空航天、工程机械等合作激烈,企业为求差同化劣势,产物日益多样化,对机床制做材料、手艺工艺、出产效率等要求逐步向差同化、定制化、个性化标的目的改变。机床出产企业需按客户出产工艺需求,定制细密加工机床设备,并供给一体化配套售后办事及产物升级等分析处理方案。
《中国制制 2025》将“高档数控机床”列为将来十年制制业沉点成长范畴之一,《〈中国制制 2025〉沉点范畴手艺线图》明白了高档数控机床将来成长方针。
机床行业正派历从规模扩张向质量提拔的环节转型期。虽然面对手艺壁垒取市场所作压力,但正在政策盈利、新兴需求驱动下,中国企业的立异冲破取财产集群协同效应将沉塑全球款式。 将来,智能化、绿色化、办事化(如“机床+工业互联网”模式)将成为行业增加新引擎。